Page 53 - Signavio-Kochbuch-DE
P. 53
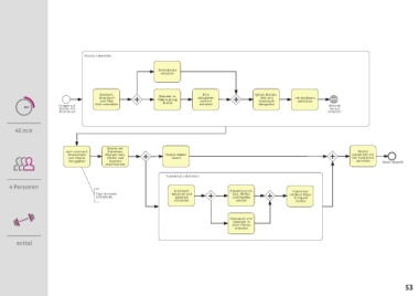
Risotto mit Putenbrust
Risotto zubereiten
Rinderbrühe
ansetzen
Zwiebeln, Pilze Spinat, Risotto-
Zwiebeln in
Knoblauch Pfanne glasig dazugeben Reis und mit Weißwein
und Pilze braten und mit Knoblauch ablöschen
Hunger auf klein schneiden anbraten dazugeben Wein ist
Risotto mit heraus
Putenbrust reduziert
45 min
Risotto mit
nach und nach Parmesan, Risotto
Rinderbrühe Olivenöl, Salz, Risotto ziehen zusammen mit
zum Risotto Pfeffer und lassen der Putenbrust
hinzugeben Kräutern anrichten Guten Appetit!
abschmecken
Putenbrust zubereiten
4 Personen
Knoblauch Putenbrust mit Fleisch bei
Tipp: mit einer halbieren und Salz, Pfeffer mittlerer Hitze
Schöpfkelle Zwiebeln und Paprika in Rapsöl
schneiden würzen braten
Knoblauch und
Zwiebeln in
einer Pfanne
anbraten
mittel
53

