Page 26 - Human Environment Interface (3)
P. 26
Novel Fluorescent Probes for the Oxidative Milieu
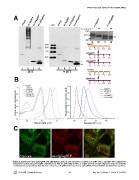
Figure 8. Development of cgfTagRFP and cgfmKate2. Lysates of cells expressing ss-TagRFP, ss-cfTagRFP and ss-cgfTagRFP were subjected to
immunoblot analysis using anti-TagRFP antibody (A). As with the GFP family proteins, ss-TagRFP showed extensive oligomers under non-reducing
conditions (lane 2, perpendicular line). This is in contrast to ss-cfTagRFP (lanes 3 and 7) or ss-cgfTagRFP (lane 4 and 8) which showed identical patterns.
PLoS ONE | www.plosone.org 10 May 2012 | Volume 7 | Issue 5 | e37551

