Page 182 - 印前输出培训参考-全彩教程
P. 182
ႆభഡ࠹ğXXX BGY DPN
六、CTP版材
6-4、版材测试方法
6-4-1、显影参数
显影过程是影响网点再现的主要因素之一,如果显影参数设置不合适,即使曝光
参数是最佳的,最终显影出来的版材也不会满足要求。在调试制版机之前,务必保证显
影参数设置正确,否则基于错误的显影参数测试得到的制版参数将是无意义的;在实际
的生产过程中,务必做到显影液、显影参数与版材类型一一对应,否则显影后的版材出
现质量问题,质量不能得到保证。为了获得良好的印版质量,我们必须严格控制显影参
数,及时监控显影参数的变化。
对于CTP印版,我们用如下的几项标准来判断显影质量好坏。首先是留膜率。要计算
留膜率必须保证显影前后的密度测量点为同一个点。
留膜率=显影后的实地密度/显影前的实地密度,当留膜率大于90%时是合格的,低于
90%时我们需要对显影参数进行检查,对显影液进行检查。留膜率过低会造成印刷质量问
题,比如掉版,耐印率低等问题。接下来,要保证空白密度不能过高。空白密度越低越
接近版基密度说明显影越干净,空白密度过高(超过0.3)则容易引起印刷过程中的印版
上脏等问题。
为了保证显影参数的合理性,我们需要综合考虑留膜率和空白密度的要求。下面是
一组实际选择显影参数的例子
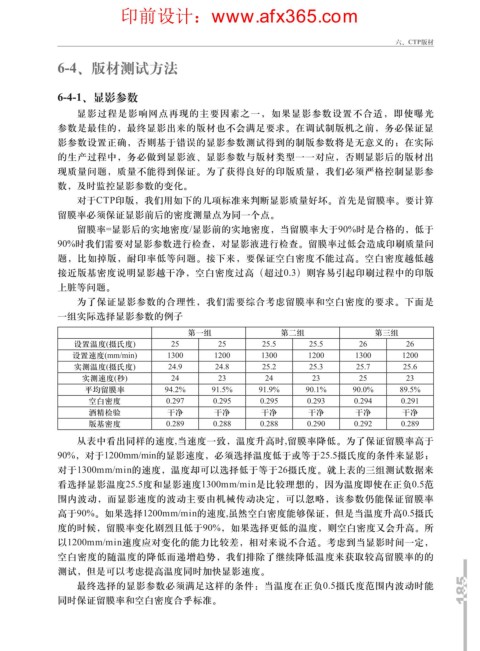
第一组 第二组 第三组
设置温度(摄氏度) 25 25 25.5 25.5 26 26
设置速度(mm/min) 1300 1200 1300 1200 1300 1200
实测温度(摄氏度) 24.9 24.8 25.2 25.3 25.7 25.6
实测速度(秒) 24 23 24 23 25 23
平均留膜率 94.2% 91.5% 91.9% 90.1% 90.0% 89.5%
空白密度 0.297 0.295 0.295 0.293 0.294 0.291
酒精检验 干净 干净 干净 干净 干净 干净
版基密度 0.289 0.288 0.288 0.290 0.292 0.289
从表中看出同样的速度,当速度一致,温度升高时,留膜率降低。为了保证留膜率高于
90%,对于1200mm/min的显影速度,必须选择温度低于或等于25.5摄氏度的条件来显影;
对于1300mm/min的速度,温度却可以选择低于等于26摄氏度。就上表的三组测试数据来
看选择显影温度25.5度和显影速度1300mm/min是比较理想的,因为温度即使在正负0.5范
围内波动,而显影速度的波动主要由机械传动决定,可以忽略,该参数仍能保证留膜率
高于90%。如果选择1200mm/min的速度,虽然空白密度能够保证,但是当温度升高0.5摄氏
度的时候,留膜率变化剧烈且低于90%,如果选择更低的温度,则空白密度又会升高。所
以1200mm/min速度应对变化的能力比较差,相对来说不合适。考虑到当显影时间一定,
空白密度的随温度的降低而递增趋势,我们排除了继续降低温度来获取较高留膜率的的
测试,但是可以考虑提高温度同时加快显影速度。
最终选择的显影参数必须满足这样的条件:当温度在正负0.5摄氏度范围内波动时能 185 185
同时保证留膜率和空白密度合乎标准。

