Page 316 - 这才是数学(教师篇)
P. 316

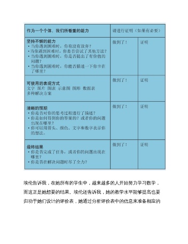
埃伦告诉我,在她所有的学生中,越来越多的人开始努力学习数学,


                而这正是她想要的结果。埃伦还告诉我,她的教学水平能够提高也要

                归功于她们设计的评价表,她通过分析评价表中的信息来准备相应的
   311   312   313   314   315   316   317   318   319   320   321