Page 131 - Module DMV20173
P. 131

6.0    POLYMER PROCESSING




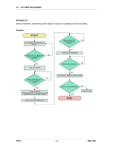
                  Example 6.2
                  Draw a flowchart, representing each stage of injection moulding and blow moulding.


                  Solution:






























































                  BPLK                                       163                                   DME 1083
   126   127   128   129   130   131   132   133   134   135   136