Page 204 - ทร 31001
P. 204
194
ี
่
์
่
ี
ั
ุ
ุ
ื
กับสถานการณทเปลยนแปลงไปด้วย กระบวนการดับทกข์หรอแก้ปญหาก็จะหมนเวียนมาจนกว่าจะพอใจ
ี
็
ี
ี
อกเปนเช่นน้ อยู่อย่างต่อเนองตลอดชวิต
่
ื
ั
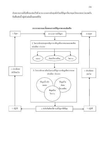
กระบวนการและขันตอนการแกปญหาของคนคิดเปน
้
็
้
ั
ุ
ั
1. ปญหา กระบวนการแก้ปญหา ความสข
ั
ี่
2. วิเคราะห์หาสาเหตุของปญหาจากข้อมูลทหลากหลายและพอเพียง
อย่างน้อย 3 ประการ
ิ
ตนเอง สังคมส่งแวดล้อม วิชาการ
6. ประเมินผล 3. วิเคราะหหาทางเลอกในการแก้ปญหาจากข้อมลทหลากหลาย
ี
ู
่
ั
์
ื
(ยังไม่พอใจ) 6. ประเมินผล
อย่างน้อย 3 ประการ (พอใจ)
ข้อมลเกียวกับ ข้อมูลด้าน
่
ู
ตนเอง สังคม
ิ
ข้อมูลด้าน ส่งแวดล้อม
วิชาการ
ี
ิ
ิ
ื
ั
ี่
ี
ุ
ี่
5. ปฏิบัติ 4. ตัดสนใจเลอกวิธการแก้ปญหาทดทสด 5. ปฏบัต ิ

