Page 53 - Signavio-BPM-Kochbuch-De
P. 53
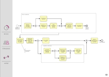
Risotto mit Putenbrust
Risotto mit Putenbrust Risotto zubereiten
Rinderbrühe
ansetzen
Zwiebeln, Pilze Spinat, Risotto-
Knoblauch Zwiebeln in dazugeben Reis und mit Weißwein
250 g Spinat (ganze Blätter) und Pilze Pfanne glasig und mit Knoblauch ablöschen
braten
Hunger auf klein schneiden anbraten dazugeben Wein ist
400 g Champignons Risotto mit heraus
Putenbrust reduziert
375 ml Weißwein
400 g Putenbrust
3 Zwiebeln 45 min
4 Knoblauchzehen
500 g Risotto-Reis Risotto mit
nach und nach Parmesan, Risotto
1,75 l Rinderbrühe Rinderbrühe Olivenöl, Salz, Risotto ziehen zusammen mit
der Putenbrust
zum Risotto
Pfeffer und
lassen
hinzugeben Kräutern anrichten Guten Appetit!
80 g Parmigiano, Grana abschmecken
Padano oder Pecorino
Putenbrust zubereiten
Olivenöl
Rapsöl 4 Personen
Anne-Teresa Patt Knoblauch Putenbrust mit Fleisch bei
Paprikapulver (süß) Tipp: mit einer halbieren und Salz, Pfeffer mittlerer Hitze
Schöpfkelle
Zwiebeln
Senior Marketing Manager schneiden und Paprika in Rapsöl
würzen
braten
Kräuter der Provence
Februar 2013
Salz & schwarzer Pfeffer
Knoblauch und
Zwiebeln in
Anne organisiert Events, betreut Google- einer Pfanne
anbraten
Adwords und schreibt Texte für die Signavio-
Homepage und für Newsletter. Sie erkundet bei schönem Wetter oft
mittel
mit dem Fahrrad das Berliner Umland und reist gerne nach Italien,
wo sie ein Jahr lang studiert hat.
52 53

