Page 204 - Clinical Application of Mechanical Ventilation
P. 204
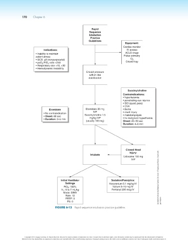
170 Chapter 6
Rapid
Sequence
Intubation
Practice
Guidelines
Equipment:
Cardiac monitor
Indications: IV access
• Inability to maintain ACLS drugs
patent airway Pulse oximetry
• GCS: ≤8 (nonpurposeful) O 2
• paO /FiO ratio <250 Cricoid tray
2
2
• Respiratory rate <10, >30
• Hemodynamic instability
Cricoid pressure
with in-line
stabilization
Succinylcholine
Contraindications:
• hyperkalemia
• penetrating eye injuries
• SCI (quad, para)
• CVA
Etomidate Etomidate 20 mg • Burns
IVP
• No contraindication Succinylcholine 1.5 • crush injury
• Onset: 60 sec • rhabdomyolysis
• Duration: 3–5 min mg/kg IVP • hx malignant hyperthemia
(usually 100 mg) Onset: 20–50 sec
Duration: 4–6 min
Closed Head
Injury:
Intubate
Lidocaine 100 mg
IVP
Initial Ventilator Sedation/Paralytics: Vanderbilt University Medical Center, Division of Trauma and Burns. Used with
Settings Vecuronium 0.1 mg/kg IV
FiO : 100% Valium 5–10 mg IV
2
V : 5 to 7 mL/kg Fentanyl 200 mcg IV
T
Mode: SIMV
Rate: 12
PEEP: 5
PS: 0 permission.
Figure 6-13 Rapid sequence intubation practice guideline.
Copyright 2013 Cengage Learning. All Rights Reserved. May not be copied, scanned, or duplicated, in whole or in part. Due to electronic rights, some third party content may be suppressed from the eBook and/or eChapter(s).
Editorial review has deemed that any suppressed content does not materially affect the overall learning experience. Cengage Learning reserves the right to remove additional content at any time if subsequent rights restrictions require it.

