Page 71 - i-MeIV Product Information
P. 71
Maintenance
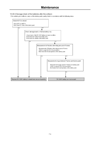
12-20-2 Damage check of the batteries after the collision
If the vehicle got a collision, carry out the battery pack quality check in accordance with the following steps.
Check if DTC is stored
-Check DTC by MUT-III
-Brief check for inside of the battery pack
NG OK
Check damage/crack on frames/battery tray
-Visual check of the DC 330V battery on board condition
-Brief check for inside of the battery pack
-Brief check for outside of the battery pack
NG OK
Measurement of Relative deforming amount of Frames
-Measurement of Relative deforming amount of Frames
(Refer to page 66 [1] for the procedure)
-Brief check for the air tightness of the battery pack
NG OK
Measurement of gap between Frames and battery pack
-Measurement of gap between Frames and battery pack
(Refer to page 66 [2] for the procedure)
-Brief check for the air tightness of the battery pack
OK
Replace DC 330V battery to brand new one as Assembly DC 330V battery can be re-used
76

