Page 170 - Manual Pengurusan SKDWA Tahun 2020
P. 170
Manual Pengurusan SKDWA 2020
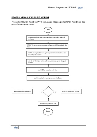
PROSES KEMASUKAN MURID KE PPKI
Proses kemasukan murid ke PPKI bergantung kepada permohonan murid baru dan
permohonan rayuan murid.
Mula
Ibu bapa mendapat pengesahan anak OKU daripada Pengamal
Perubatan
PPD/JPN menerima dokumen pendaftaran anak OKU daripada Ibu
bapa
PPD/JPN mengeluarkan surat penempatan kepada ibu bapa dan
salinan kepada sekolah
yang berkenaan bagi yang berjaya
Sekolah dan ibu bapa terima salinan surat penempatan daripada
PPD/JPN
Murid daftar masuk ke sekolah.
Murid menjalani tempoh percubaan tiga bulan
Pemulihan Dalam Komuniti Program Pendidikan Inklusif
Murid ditempatkan ke PPKI
Tamat
169

