Page 1197 - 普林斯顿微积分读本(修订版) (图灵数学·统计学丛书)
P. 1197
28.3 复数的高次幂
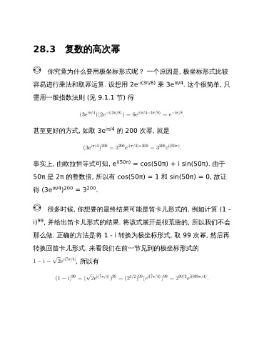
你究竟为什么要用极坐标形式呢? 一个原因是, 极坐标形式比较
容易进行乘法和取幂运算. 设想用 2e -i(3π/8) 乘 3e iπ/4 . 这个很简单, 只
需用一般指数法则 (见 9.1.1 节) 得
甚至更好的方式, 如取 3e iπ/4 的 200 次幂, 就是
事实上, 由欧拉恒等式可知, e i(50π) = cos(50π) + i sin(50π). 由于
50π 是 2π 的整数倍, 所以有 cos(50π) = 1 和 sin(50π) = 0, 故证
)
得 (3e iπ/4 200 = 3 200 .
很多时候, 你想要的最终结果可能是笛卡儿形式的. 例如计算 (1 -
99
i) , 并给出笛卡儿形式的结果. 将该式展开是很荒唐的, 所以我们不会
那么做. 正确的方法是将 1 - i 转换为极坐标形式, 取 99 次幂, 然后再
转换回笛卡儿形式. 来看我们在前一节见到的极坐标形式的
, 所以有

