Page 25 - book.sakeao62
P. 25
เอกสารโครงการพัฒนาการจัดการศึกษาจังหวัดสระแก้ว :
การส่งเสริมสมรรถนะและทักษะสําคัญในศตวรรษที่ 21 หน้า 6
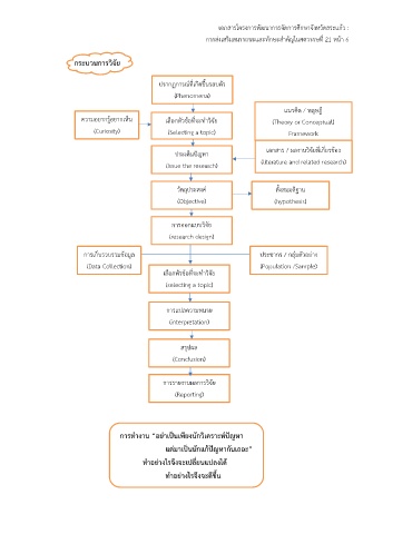
กระบวนการวิจัย
ปรากฏการณ์ที่เกิดขึ้นรอบตัว
(Phenomena)
แนวคิด / ทฤษฎี
ความอยากรู้อยากเห็น เลือกหัวข้อที่จะทําวิจัย (Theory or Conceptual)
(Curiosity) (Selecting a topic) Framework
ประเด็นปัญหา เอกสาร / ผลงานวิจัยที่เกี่ยวข้อง
(Issue the research) (literature and related research)
วัตถุประสงค์ ตั้งสมมติฐาน
(Objective) (hypothesis)
การออกแบบวิจัย
(research design)
การเก็บรวบรวมข้อมูล ประชากร / กลุ่มตัวอย่าง
(Data Collection) (Population /Sample)
เลือกหัวข้อที่จะทําวิจัย
(selecting a topic)
การแปลความหมาย
(interpretation)
สรุปผล
(Conclusion)
การรายงานผลการวิจัย
(Reporting)
การทํางาน “อย่าเป็นเพียงนักวิเคราะห์ปัญหา
แต่มาเป็นนักแก้ปัญหากันเถอะ”
ทําอย่างไรจึงจะเปลี่ยนแปลงได้
ทําอย่างไรจึงจะดีขึ้น

