Page 180 - สอนสนุก สร้างสุข สไตล์สาธิตปทุมวัน เล่ม 4
P. 180
âçàÃÕ¹ÊÒ¸ÔµÁËÒÇÔ·ÂÒÅÑÂÈÃÕ¹¤ÃÔ¹·ÃÇÔâò »·ØÁÇѹ
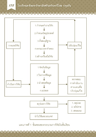
1.กำหนดคำถามวิจัย
2.กำหนดวัตถุประสงค์
3.ตั้งสมมุติฐาน
วางแผนวิจัย ปรับปรุงแก้ไข
4.ออกแบบหาคำตอบ
5.สร้างเครื่องมือวิจัย
1.จัดเก็บข้อมูล
2.วิเคราะห์ข้อมูล
ตรวจสอบ
ดำเนินการวิจัย 3.นำเสนอข้อมูล การดำเนินงาน
ตามแผนเพื่อ
4.แปลผล ปรับปรุงแก้ไข
สรุปผลการวิจัย 1. สรุปผล
2. อภิปราย
3. เสนอแนะ
นำไปใช้และเผยแพร่
แผนภาพที่ 1 ขั้นตอนของกระบวนการวิจัยในชั้นเรียน

